查看内容
全天候、附着式梁桥挠度监测系统研制成功!
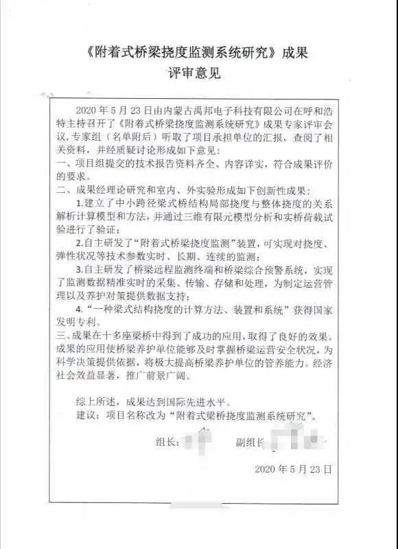
由内蒙古禹邦电子科技有限公司、海南大学、内蒙古科技大学共同开发研究的 附着式梁桥挠度监测系统研究成果专家评审会 日前在呼和浩特召开。
- 时间: 2021-01-11 15:01
- 栏目: 公司新闻
- 作者: admin
由内蒙古禹邦电子科技有限公司、海南大学、内蒙古科技大学共同开发研究的“附着式梁桥挠度监测系统研究”成果专家评审会日前在呼和浩特召开。

研究成果主要为我国梁式桥在复杂环境下,实时保障桥梁安全、精准制定养护对策提供了解决方案。成果采用了新颖的桥梁挠度间接量测方法,通过附着式装置实时量测桥梁局部挠度,继而用解析模型计算得到桥梁结构的整体挠度,避免了传统的挠度量测方法中需中断交通和在桥下搭设临时支架或安装悬锤的弊端,也无需设置基准点,量测结果不受桥梁支座弹性压缩的影响,扩展了各种复杂环境条件下桥梁挠度监测的适用性。上述附着式挠度监测装置和方法于2018年8月28日获得国家发明专利。
评审专家组认为研究方法科学正确,经过理论与实体工程的验证,证明研究成果可以在桥梁实际安全管理中应用。成果的应用可以为管理养护部门实时提供在役梁桥的运营状况数据,为制定运营管理以及养护维修对策提供数据支持,从而切实提高管养部门对梁式桥的管养能力。经济和社会效益显著,推广应用前景广阔;成果达到了国际先进水平。



据了解,成果基于附着式装置量测挠度基本原理和方法,建立了完整的理论体系,以及桥梁刚度标定、汽车荷载识别等核心算法的推演,解析计算模型,并通过三维有限元模型分析和实桥荷载试验进行了验证,为等截面简支梁桥和连续梁桥的挠度监测应用提供了便捷的理论计算分析手段。并基于挠度系数、桥梁刚度标定、汽车荷载识别等核心算法的理论计算模型,建立了极限挠度预警、刚度退化预警等预警模型,为实现对桥梁结构安全隐患的“早发现、早预防、早处治”提供数据支持。
利用“板级开发技术”,自主研发完成远程监测终端的主板和供电控制系统;基于物联网、云计算技术开发了监测数据采集、传输、存储、处理的软硬件系统,研究开发了滤波算法,形成了桥梁综合预警软件平台。

/////////////////////////
/////////////////////////

综合上述,成果形成了完整、实用的桥梁挠度监测预警系统,可对各级公路、城市道路的梁式桥进行长期、实时、连续的健康状况监测,每一座监测桥梁的挠度、变形回弹、汽车荷载数量和吨位、刚度退化情况、超限预警等各种监测数据既可以实时地通过数据管理与预警平台展示,实时掌握桥梁运营的技术状况,做到精准化管理;又可以通过互联网存储至云计算数据中心服务器中,既为桥梁管理养护部门掌握桥梁的运营技术状况提供实时的数据支持,又可针对每一座监测桥梁建立长期监测的数据库,从而实现“一桥一档”的电子化户籍式管理。为桥梁结构技术大数据分析评价积累科学数据。
该系统只需桥梁管养部门登陆账户获取检测结果即可,监测数据的整理与分析处理和云计算数据中心的管理由第三方负责管理与维护,解决了基层管养部门技术力量的不足,具有较强的适用性。为桥梁管理养护部门保障桥梁安全、实施精准养护对策带来质的飞跃和革命性的进步。
![]() |
![]() |
|
评审会 |
目前,该系统已在内蒙古自治区境内数条高速公路、国道上的近20座桥梁上进行了实际的监测应用,结构形式包括简支空心板桥、先简支后连续小箱梁桥、先简支后连续T形梁桥等,跨径及桥梁结构形式涵盖了目前公路与城市道路中常见的梁式桥,使用效果良好。结果表明,该系统实用性强、监测数据准确、用户满意度高。
评审会
该系统能在梁式桥的安全运营、精准养护管理、保养维修中发挥更大的作用,为我国交通运输事业的发展做出贡献。



